繁体
网站首页
首页
新闻资讯
政务公开
办事服务
互动交流
专题专栏
当前位置:
首页
> 政务公开 > 新乡市市场监督管理局
>
政策解读
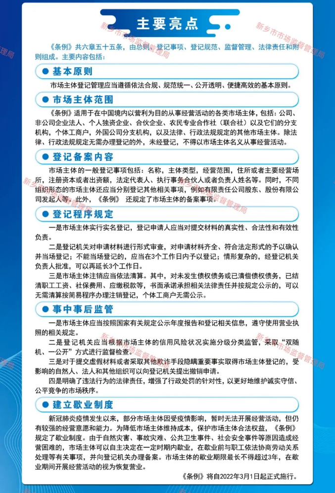
《市场主体登记管理条例》政策解读
发布日期:2023-07-06 10:34
来源:新乡市市场监督管理局
阅读:
次
字号:
打印
分享
扫一扫在手机打开当前页